关于侵害用户权益行为的APP(SDK)通报
(2023年第3批,总第29批)
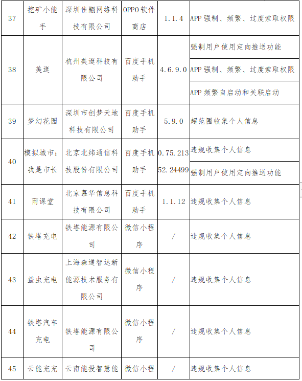
工业和信息化部高度重视用户权益保护工作,依据《个人信息保护法》《网络安全法》《电信条例》《电信和互联网用户个人信息保护规定》等法律法规,持续开展APP侵害用户权益专项整治行动。近期,我部组织第三方检测机构对群众关注的实用工具、休闲娱乐及短视频等移动互联网应用程序(APP)及第三方软件开发工具包(SDK)进行检查。发现56款APP(SDK)存在侵害用户权益行为(详见附件),现予以通报。
上述APP及SDK应按有关规定进行整改,整改落实不到位的,我部将依法依规组织开展相关处置工作。
附件:工业和信息化部通报存在问题的APP(SDK)名单.docx
工业和信息化部信息通信管理局
2023年5月6日







责任编辑 胡傲蕾
暂无评论,快来抢沙发~