此为临时链接,仅用于预览,将在短期内失效。

畅聊楚超 | “我可以不夺冠,但一定要赢武汉!”

市场监管总局依法对7家电商平台“幽灵外卖”系列案作出行政处罚

我国成功发射高精度温室气体综合探测卫星

开局良好 读懂中国经济“一季报”数据背后的含金量

创历史!11名中国选手晋级斯诺克世锦赛正赛

今起,部分上海始发航班开始恢复

©原创 2022-05-16 09:13   阅读:0  
近期上海将逐步恢复
一些航班和公交
↓↓↓

吉祥航空

吉祥航空15日宣布,5月16日起恢复上海浦东-福建龙岩往返航班(HO1145/6),这是上海全域静态管理后吉祥航空恢复的首个上海始发国内定期客运航班。

吉祥航空HO1145/46上海浦东–福建龙岩往返航班使用空客A320系列飞机执飞,恢复初期,该航班每周执行三班,逢每周一、三、日执行;自6月起吉祥航空计划加密该航班至每周四班、逢每周一、三、五、日执行。

图片

根据防疫要求,吉祥航空恢复运行的所有航班,在飞行前后均严格落实民航局和上海市各项防疫措施,做好航前、航后、过站期间的飞机消杀工作。

同时继续执行客舱餐饮服务临时调整政策,在上海进出港的航班上仅提供独立包装的食品与饮料,并暂停机上付费餐食升级购买。

执行航班的机组人员也按照上级部门针对运行人员的管理规范,完成上岗前与完成航班执行任务后的闭环健康观察。

图片

春秋航空

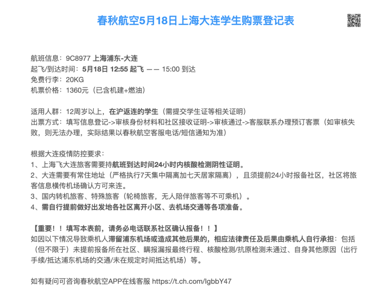
记者从春秋航空APP查询了解到,5月18日起上海往返昆明航线目前已经可以购票。此外,为帮助在沪学生能够顺利返连,春秋航班5月18日将执飞上海至大连航班,仅面向在沪学生开放。

图片

根据春秋航空的航班计划,5月18日上海至昆明,航班号为9C7269,上海浦东机场起飞时间为14时35分,到达时间为18点整。昆明至上海,航班号为9C7270,昆明长水国际机场起飞时间为19时50分,到达时间为23点10分,执飞机型为空客A320。

另外,春秋航空APP上已开通“返连学生申请上海飞大连航班”的专属通道。此航班为5月18日上海飞大连,航班号9C8977,上海浦东机场起飞时间为12时55分,到达时间为15点整。

单人机票价格1360元,其中已包含机场建设费、燃油附加费,并且每位学生有20KG行李。凡年满12周岁以上,有在沪返连需求的学生,提供学生证等相关证明,可登录春秋航空APP进行申请。

据悉,航班目前座位充足,有需要的乘客可以登记申请。
图片

据了解,为保障旅客必要出行的通达便捷,春秋航空还将陆续恢复暂停的部分航线,乘客如有出行需求,可密切关注春秋航空直销渠道,及时了解航班信息。

上海崇明区部分公交线路试运营

随着疫情防控形势持续稳中向好,为服务全市常态化疫情防控和经济社会发展,满足市民出行需求,崇明城桥1路、城桥3路、城桥5路等部分公交线路5月13日起启动试运营,班次目前较少,乘车需扫描场所码,并出示48小时核酸报告。

图片

5月13日下午1点35分,距离“城桥1路”公交车发车还有5分钟,在崇明南门汽车总站,已有一些市民在站点排队等候。乘客们按照工作人员的指引,有序扫描场所码,并进行测温。

一路上,车辆运行平稳,车况良好。启动试运营的首日,乘客的数量总体不多。

图片

按照防疫要求,市民在乘坐公共交通工具时,必须正确佩戴口罩、扫场所码,并出示48小时内核酸阴性报告。遇到没有手机的老年乘客,工作人员会要求他们出示身份证,登记个人信息后方可乘车。

图片
图片

据悉,此次恢复运营的是崇明城桥1路、城桥3路、城桥5路公交车,三条线路均为城桥镇区域内的公交线路,单程均在8公里左右。受疫情影响,目前城桥1路、城桥3路、城桥5路公交车的班次从以往的每0.5小时一班减少至每1.5小时一班。此外,目前恢复试运营的线路途经医院,为市民看病就医提供了方便。

部分公交恢复运营,但疫情防控并未松懈,为了保护乘客的健康和乘车安全,公交上岗人员实行闭环管理,每天进行抗原、核酸检测。崇明巴士公司表示,会继续强化公交站和运营车辆防疫,进出的公交车遵循“一趟一消毒”的原则,同时督促司乘人员做好防护措施。

【新闻链接】
上海公交、出租车
加快“场所码”覆盖

这几天,上海正在积极推进疫情防控、复工复产“两不误”。与市民出行息息相关的公交、出租车运营方也是如此。记者今天从久事公交获悉,他们正在积极快速落实“场所码”任务,其所辖20个停车场、27个公交枢纽站的131处进行了“场所码”的张贴,为复工复产做好场站保障。同时,崇明、金山、奉贤等交通部门也在积极落实此事。上海出租车也已经行动起来。强生交通动作较快,他们的24个重点场所、在运出租车、所有大、中型客车,已全部完成“场所码”张贴。

图片

图片
久事公交车厢内正在张贴“场所码”
图片
郊区公交车厢也在进行“场所码”全覆盖


崇明公交部门介绍,按照“能细尽细”原则,他们积极开展“场所码”张贴。在公共交通领域,“一船一码”、“一车一码”是标配,每一辆公交车、每一艘船舶都必须在醒目位置张贴“场所码”。

记者获悉,奉贤公交也实现了“场所码”在69条线路、600余辆公交车及首末站点的全覆盖。各运营部门加强对员工居住地“三区”情况的排摸分析,严格做好车辆保养、场地消杀、防火检查及安全自查等;对公交线路恢复运营方案实施持续动态优化调整。此外,金山巴士也在所有营运车辆、公交场内张贴“场所码”。

近日,“场所码”已在石化汽车站、朱泾汽车站、亭林汽车站、枫泾交通枢纽安装完毕。金山巴士还配置了多台手持式“数字哨兵”,将在石梅线、枫梅线、亭梅线、虹桥枢纽7路等线路站点上使用。

图片

连日来,上海出租车骨干企业强生、大众出租也将推进“场所码”全覆盖作为一项重要工作,为复工复产和市民安心出行加足“码”力。

强生出租车内部署的“场所码”均为“一车一码”,是针对车厢场所的专用静态码,在识别处的下方都有对应的车牌号。当乘客上车时,通过“随申办”、微信、支付宝的“扫一扫”功能扫描车内的“场所码”,系统自动完成个人健康状态核验和场所登记,乘客需将自动弹出的健康码、核酸检测结果供驾驶员查验,绿码、核酸检测结果阴性方可乘车。

据了解,上海出租车在完成“场所码”全覆盖的基础上,将开展对疫情防控和复工复产情况的实地飞行检查,加强对“场所码”应用的检查和监督,严格落实“应布尽布、应扫尽扫”制度,积极推动“数字防疫”建设,切实筑牢疫情防控的安全屏障。
图片

来源:新闻晨报·郁周到APP

编审:杨均


责任编辑 杨均
小贴士
2步分享
  • 点击右上角“…” 按钮
  • 分享给指定朋友或分享到朋友圈

相关阅读

进入长江云新闻阅读更多精彩内容>>

推荐阅读

评论 最热 最新
打开长江云新闻看更多 
发表评论。。。
{{ item.passport.nickname || "" }}

{{ item.content }}

{{ formatDate(item.create_time) }} · {{item.ip_location | splitAreaCity}} 回复
{{realSupportList[item.comment_id] || 0}} {{item.comments.length}}
{{ i.passport.nickname || "" }}
{{ i.replyed_passport.nickname || "" }}

{{ i.content }}

{{ formatDate(i.create_time) }} · {{i.ip_location | splitAreaCity}} 回复
{{realSupportList[i.comment_id] || 0}} {{i.reply_count || 0}}
{{item.foldStatus ? "收起" : "展开" + item.comments.length + "条回复"}}

暂无评论,快来抢沙发~

点击加载更多
发送

登录长江云账号

{{isMobile ? "账号密码登录" : "短信登录"}}
发送验证码

请输入图片验证码

确定

https://img.cjyun.org.cn/a/10008/202205/f7a40cb0d1b7e5baf5087ef8c3ee8045.jpeg
{"appId":"wxcccd4eaac7d51769","nonceStr":"4MwIPgDSJldItj06","timestamp":1776417964,"signature":"4a8fe2db2406db7c261d06db1632213a1660c4fe","link":"https:\/\/m.hbtv.com.cn\/p\/2193427.html","desc":"","title":"\u4eca\u8d77\uff0c\u90e8\u5206\u4e0a\u6d77\u59cb\u53d1\u822a\u73ed\u5f00\u59cb\u6062\u590d ","imgUrl":"https:\/\/img.cjyun.org.cn\/a\/thumb\/10008\/202305\/2336336c2f3e0f3d6d36e40d2246c7b6.png!w300_h300.png","debug":""}