
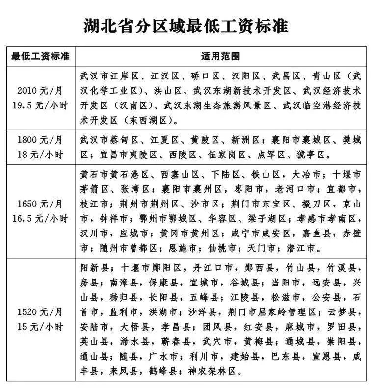
根据《省人民政府办公厅关于调整全省最低工资标准的通知》(鄂政办发〔2021〕33号)精神,2021年9月1日起,湖北省执行新的最低工资标准,全省全日制就业劳动者月最低工资标准按区域划分为四档,依次为2010元、1800元、1650元、1520元,非全日制就业劳动者的小时最低工资标准依次为19.5元、18元、16.5元、15元(各档标准及适用区域附后)。各级人社部门将依法加强对最低工资标准执行情况的监督检查,对用人单位违反最低工资规定的行为及时进行纠正并依法予以处理。
附:

来源:湖北人社
责编:陈慧玲
编审:陈宇
责任编辑 陈宇
暂无评论,快来抢沙发~