
习近平总书记在十九届中央纪委四次全会上指出,一体推进不敢腐、不能腐、不想腐,不仅是反腐败斗争的基本方针,也是新时代全面从严治党的重要方略。贯彻落实四次全会精神,必须把一体推进不敢腐、不能腐、不想腐作为新时代全面从严治党的重要方略,持续深化标本兼治,优化党内政治生态,使广大党员、干部因震慑而“不敢”,因制度而“不能”,因觉悟而“不想”。
深刻认识一体推进不敢腐不能腐不想腐的重大意义
一体推进不敢腐、不能腐、不想腐,体现了以习近平同志为核心的党中央对全面从严治党规律一以贯之、与时俱进的深刻思考,系统总结了新时代全面从严治党和反腐败斗争的实践经验,揭示了管党治党的基本规律。
对全面从严治党规律认识的不断深化。党的十八大以来,以习近平同志为核心的党中央以非凡的理论勇气、高超的政治智慧,积极探索出一条长期执政条件下解决自身问题、跳出历史周期率的成功道路,构建起一套行之有效的权力监督制度和执纪执法体系。深刻把握党风廉政建设规律,一体推进不敢腐、不能腐、不想腐,使我们党在革命性锻造中更加坚强。一体推进不敢腐、不能腐、不想腐,涵盖了全面从严治党、党风廉政建设和反腐败斗争的各个领域、各个环节,充分体现了我们党对腐败发生机理、管党治党规律的深刻认识,体现了内因与外因、自律与他律、治本与治标的辩证统一,是习近平新时代中国特色社会主义思想在全面从严治党领域的生动体现,必将引领新时代全面从严治党不断向纵深发展。
对反腐败斗争经验的深刻总结。党的十八大以来,以习近平同志为核心的党中央站在历史的高度,直面顽瘴痼疾,狠刹歪风邪气,坚持反腐败无禁区、全覆盖、零容忍,推动反腐败斗争取得压倒性胜利。当前,虽然反腐败斗争压倒性胜利巩固发展,但党内存在的政治不纯、思想不纯、组织不纯、作风不纯等突出问题依然存在,党员干部仍然面临被“围猎”的风险。党中央深入把握反腐败斗争的最新形势、最新趋势和阶段性特征,明确提出一体推进不敢腐、不能腐、不想腐的战略部署,标志着我们党的反腐败斗争进入新的发展阶段。
为全球治理腐败贡献了中国智慧。腐败是人类社会的痼疾,治理腐败能力是一个国家治理能力现代化的重要标志。面对治理腐败这个全球性难题,中国的治理腐败成果与经验为各国提供了重要借鉴。坦桑尼亚执政党革命党参考了中国共产党从严治党的有关规定,出台了坦桑版的“八项规定”,赢得了民众广泛支持;埃及开罗大学政治学教授、中国问题专家纳迪娅·希勒米表示,中国在严惩腐败分子的同时,注重建立反腐制度防线和使干部建立抵制腐化的思想防线,值得世界其他国家政党学习。中国共产党反腐败斗争的重大胜利,为全球治理腐败贡献了宝贵经验,充分彰显了中国特色社会主义制度的优越性。
正确把握一体推进不敢腐不能腐不想腐的内涵要求
把一体推进不敢腐、不能腐、不想腐作为反腐败斗争的基本方针和新时代全面从严治党的重要方略,在实践中必须整体把握、贯通运用。
不敢腐、不能腐、不想腐是一个相互依存、相互促进的有机整体,必须整体把握、贯通理解。不敢腐重在惩治和震慑,让意欲腐败者在带电的高压线面前不敢越雷池半步,是“不能、不想”的前提;不能腐重在制约和监督,让腐败者在严密的法律、制度和强有力的监督中无机可乘,是“不敢、不想”的保障;不想腐重在教育和引导,着眼于产生问题的根本原因,让人从思想源头上消除贪腐之念,是“不敢、不能”的升华和目标。一体推进不敢腐、不能腐、不想腐贯穿着法律、纪律、制度、规矩、理想、道德等要求,相互融合、交互作用,共同构成新时代全面从严治党的重要方略。
一体推进不敢腐、不能腐、不想腐,既要把“严”的主基调长期坚持下去,又要善于分类施策、靶向治疗。要坚持惩前毖后、治病救人,精准有效运用“四种形态”,惩治极少数,教育大多数。要把纪律挺在前面,抓早抓小、防微杜渐,发现问题苗头及时提醒,触碰底线及时纠正。要做到“三个区分开来”,坚持严管和厚爱结合,激励和约束并重,激励党员干部担当作为。要坚持思想教育、政策感化、纪法威慑相结合,取得良好的政治效果、纪法效果、社会效果。
全面从严治党是系统工程。不敢腐、不能腐、不想腐是相互依存、相互促进的有机整体,贯通协调、环环相扣,体现了内因和外因、自律和他律的辩证关系,必须一体推进,同向发力。不敢腐、不能腐、不想腐任何一方面滞后,都会影响全面从严治党的整体进程和综合效果,只有同向发力,相互作用、相互转化,才能实现效应叠加。要通过对各环节进行系统整合和科学把控,促成三者之间相辅相成、相得益彰。
构建一体推进不敢腐不能腐不想腐体制机制的思路举措
新形势下推动全面从严治党向纵深发展,必须深入贯彻党的十九大和十九届二中、三中、四中全会精神,认真落实中央纪委四次全会工作部署,强化系统集成,注重协同高效,加快构建一体推进不敢腐、不能腐、不想腐体制机制。
坚持和加强党的集中统一领导。党的领导是中国特色社会主义最本质的特征,是中国特色社会主义制度的最大优势。办好中国的事情,关键在党。深化监察体制改革,构建党统一指挥、全面覆盖、权威高效的监督体系,实现对所有行使公权力的公职人员监察全覆盖。构建一体推进不敢腐、不能腐、不想腐体制机制,需要全体党员干部和公职人员自觉在大局下思考、在大局下行动,坚决贯彻落实党中央关于全面从严治党和反腐败斗争各项重大决策部署,增强“四个意识”、坚定“四个自信”、做到“两个维护”,在思想上政治上行动上同以习近平同志为核心的党中央保持高度一致。
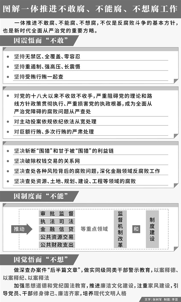
让广大党员、干部因震慑而“不敢”。持续保持反腐败高压态势,形成不敢腐的震慑作用。腐败完全背离了党的性质和宗旨,背叛了党和人民,必须以零容忍的态度严厉惩处,形成强大震慑。特别是对党的十八大以来不收敛、不收手,严重阻碍党的理论和路线方针政策贯彻执行、严重损害党的执政根基的腐败问题,要从严查处。重点查处政治问题和经济问题相互交织的腐败案件,紧盯重大工程、重点领域、关键岗位,发现一起查处一起。要在强力“打虎”的同时,持续加大“拍蝇”力度,严厉整治群众身边的腐败和作风问题。针对当前“围猎”和甘于被“围猎”交织等突出问题,要坚持受贿行贿一起查。对脱贫攻坚中的腐败和作风问题,要进行专项治理。还要深化反腐败的国际合作,推进追逃防逃追赃一体化建设。
让广大党员、干部因制度而“不能”。建立健全权力运行的制约和监督机制,构筑不能腐的制度保障。一体推进不敢腐、不能腐、不想腐,需要不断强化对权力运行的制约和监督,从源头上消除权力滥用的空间。要在党中央集中统一领导下,坚持和完善决策权、执行权、监督权。构建既合理分工又协调制约的权力结构和运行机制,确保党和人民赋予的权力始终为人民谋幸福。要构建全面覆盖、权威高效监督体系,在对所有行使公权力的公职人员进行全覆盖监督的同时,突出加强对一把手的监督,做到监督常在、形成常态;要以党内监督为主导,健全人大监督、民主监督、行政监督、司法监督、群众监督、舆论监督制度,发挥审计监督、统计监督职能作用,推动各类监督有机贯通、相互协调。要坚持以案促改、以案促建,系统梳理案件查办、巡视巡察、审计检查中发现的问题,健全完善制度、强化制度执行,消除监督真空地带,切断利益输送链条,从制度上遏制滋生腐败的苗头性、倾向性问题。
让广大党员、干部因觉悟而“不想”。一体推进不敢腐、不能腐、不想腐,必须解决党员干部初心使命、理想信念问题。建立“不忘初心、牢记使命”的制度,引导党员干部把不忘初心、牢记使命作为终身课题,经常同党中央要求对标,拿党章党规扫描,用人民群众新期待透视,进行思想政治体检。要坚持用习近平新时代中国特色社会主义思想武装全党,在真学真信中坚定理想信念,在学思践悟中牢记初心使命,在细照笃行中不断修炼自我,在知行合一中主动担当作为。要加强纪律规矩教育,引导广大党员干部知敬畏、存戒惧、守底线,习惯在受监督和约束的环境中工作生活,不断筑牢不想腐的思想堤坝、道德防线。
强化责任落实促进不敢腐不能腐不想腐统筹联动
不敢腐、不能腐、不想腐是相互依存、相互促进的有机整体,必须统筹联动,增强总体效果。要充分发挥党的组织优势,推动管党治党责任全面覆盖、层层传导,环环相扣,形成齐抓共管的良好局面。
严格落实党委管党治党的主体责任。管党治党是各级党组织的政治责任,党委书记要担负起第一责任人的主体责任,做到重要工作亲自部署、重大问题亲自过问、重点环节亲自协调、重要案件亲自督办。要重视对公职人员的教育培训,加强党的宗旨和理想信念教育。发现党员干部苗头性、倾向性问题,及时进行提醒谈话。对责任不到位、管党治党问题较多的单位,严肃批评教育,督促落实责任。
认真履行监督执纪问责和监督调查处置职责。各级纪委监委要在同级党委和上级纪委监委领导下,履行监督执纪问责和监督调查处置职责,用好党纪和国法“两把尺子”,加强纪法贯通、法法衔接,促进全面融合,切实提高治理腐败效能。
建立健全一体推进的联动机制。通过细化责任清单,明确各部门承担的具体工作和任务,发挥各部门的积极性、主动性,把廉政教育、监督检查、案件查办、建章立制贯穿始终,形成统筹联动、整体推进的工作格局,真正做到一体谋划、一体部署、一体推进、一体落实。
中国社会科学院新时代党建研究中心,本文刊登在《中国纪检监察报》2020年4月2日理论周刊第5版
(责任编辑 黄静蕾)
暂无评论,快来抢沙发~