从今天起,武汉地铁1、2、4号线的54个车站,开始陆续对站内的洗手间进行装修升级。为了避免给乘客带来不便,近百名地铁工作人员探访周边制成“方便”攻略。
“你们的厕所怎么封起来了?”今天上午,市民刘先生在1号线头道街站想如厕时,却发现洗手间被围挡拦住。车站工作人员告诉他,本站的洗手间正在重新装修,B出口附近就有公厕,C出口向前100米左右的巷子内也有公厕,可以就近方便。
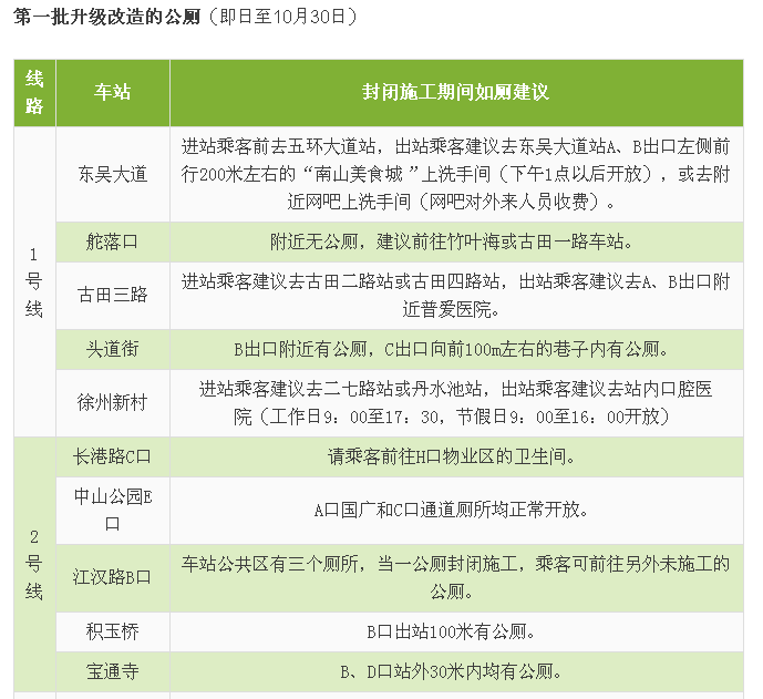
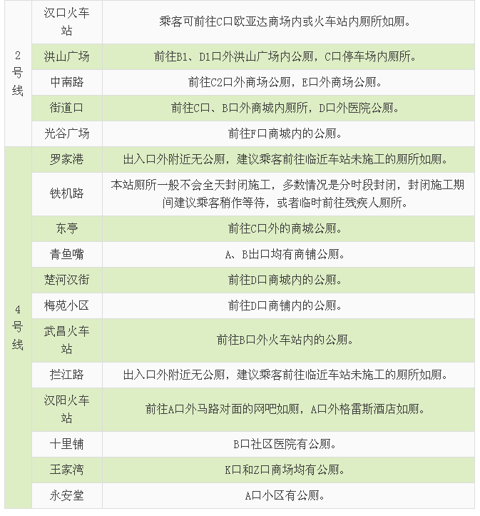
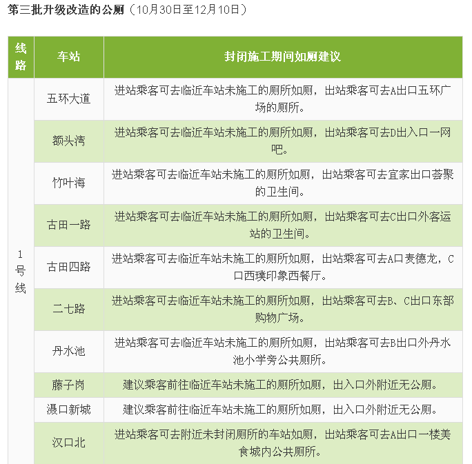
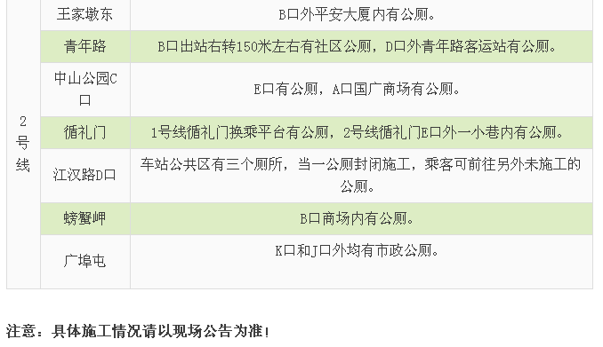
据了解,头道街站只是武汉地铁洗手间集体大改造工程中的一个。从今天起,1、2、4号线54个车站的54间洗手间,将分三批陆续装修升级。
武汉地铁运营公司相关负责人介绍,为了给市民和乘客提供方便,绝大多数地铁站的洗手间都设在非付费区,因此承担了城市公共洗手间的功能,在一些客流较大的站点,设备存在不同程度的损坏。这次装修,将会视具体情况,对每个洗手间进行全面重装或部分修缮。
为了减少洗手间施工给乘客带来的不便,这54个地铁站各派出一两名工作人员,历时数天,在以车站为圆心,探访周边约百米附近的方便之处,并整理成表格,发在武汉地铁运营公司的官方微信上。





记者看到,这份被称为“最全如厕攻略”的列表非常详细,每个洗手间维修的地铁站周边,最近的公厕在哪,走哪个出口,大约距离多少米,开放时间等信息一应俱全。
来源:楚天都市报 记者 潘锡珩 通讯员 曾斯
(责任编辑 海文)
责任编辑 吕海文
暂无评论,快来抢沙发~