一卡在手,走遍全国
不久前
交通运输部举行新闻发布会宣布
全国已有245个地级以上城市
实现了交通一卡通互联互通
今年城市数量将达到260个

武汉却不在其列
不少心急的网民
纷纷在武汉城市留言板留言
咨询武汉一卡通互联互通推进情况
对此
武汉市交通运输局回复啦
↓↓↓

资料图
“全国交通一卡通互联互通”是交通运输部自2013年起开始推广的一个城市公共交通项目,与其他城市交通卡不同的是,交通一卡通互联互通卡片上标有“交通联合”的字样。乘客持带有“交通联合”标志的交通一卡通,可在已实现互联互通城市的地铁和公交使用。
目前,湖北接入全国交通一卡通互联互通系统的城市已增至10座,包括咸宁、黄石、潜江、荆门、随州、鄂州、宜昌、襄阳、黄冈、十堰等城市的一卡通可以在北京、天津、重庆、南京等全国245个城市乘坐公交和地铁,真正实现了一卡在手,走遍全国。
目前,武汉公共交通领域呈现互联互通融合多元化的支付方式,可供选择的支付方式包括现金、武汉通、支付宝等,但武汉一卡通还暂不支持全国通用。
今年3月至6月,武汉城市留言板上呼吁武汉交通卡互联互通的留言持续不断。

网民刘先生吐槽称,今年端午节和家人一道去重庆旅游,因武汉通不能在重庆使用,自己不得不在重庆地铁站内排长队购票,耽误时间影响心情。
网民陈先生表示,自己经常出差,手上的武汉通不能在外地用,只能购买当地的公交卡,可返回时公交卡上有余额,回武汉也不能用,退费真的很麻烦。
网民张女士认为,包括北京、上海等国内主要大城市,都实现了交通一卡通互联互通,省内宜昌、襄阳等也先后加入了互联互通大家庭,武汉应该加快步伐,迎头赶上。

资料图 地铁3号线 记者李永刚 摄
昨日,武汉最新回复来了
6月21日,武汉市交通运输局在城市留言板上回复称:按照交通运输部要求,我市持续推进全国一卡通改造工作,2018年7月交通运输部已批复市政府全国一卡通商用密码,市政府确定地铁集团为项目建设责任单位,地铁集团正在按照市政府安排部署推进,于2019年1月18日实现了交通部正式密钥的灌装,1月20日开始了公交车辆的道路测试,取得了阶段性的成果,目前地铁集团控股的武汉通公司已从交通部指定企业申领了部分公交车刷卡机具,进行机具性能测试。预计年内完成中心城区公交车改造和新卡发行工作。
长江日报记者就此采访市交通运输局,相关人员表示,我市交通一卡通互联互通正在积极推进中,最新的回复也表明,武汉有望今年年内实现交通一卡通互联互通。
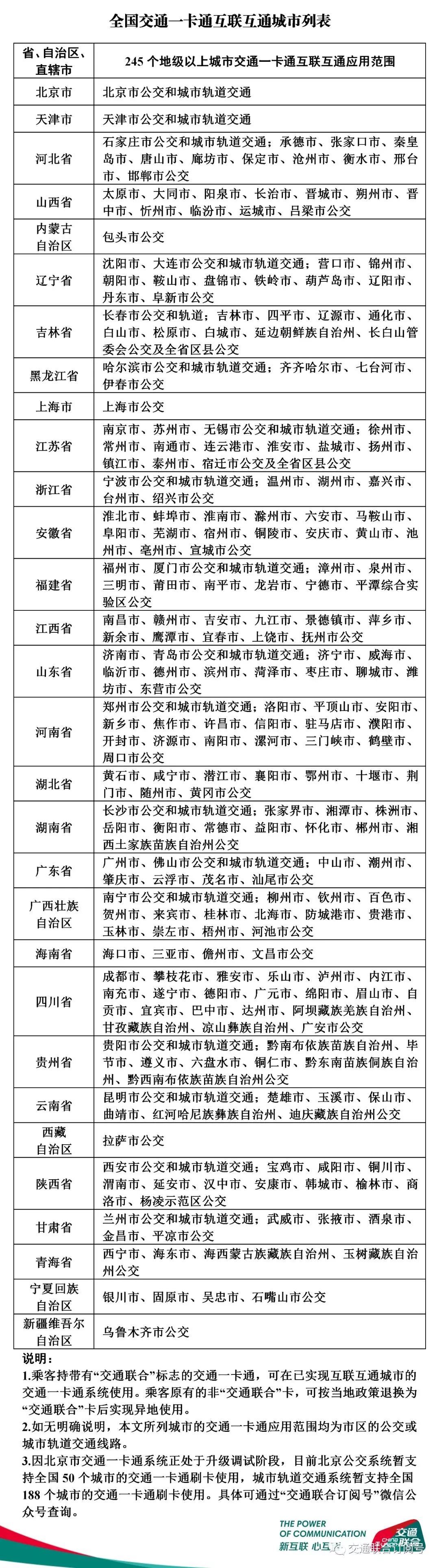
截至2019年6月
全国共有245个地级以上城市
发行“交通联合”卡
看看这张厉害的卡
可以坐哪些城市的公交和地铁
↓↓↓

图/交通联合微信公众号
期待!
来源:长江日报
(责任编辑 唐元)
暂无评论,快来抢沙发~